Hyperdimensional Multimedia Perception and Frontier Security

Faculty of Applied Sciences, Macao Polytechnic University

Encryption-then-embedding-based hybrid data hiding scheme for medical images


Journal article


Bowen Meng, Xiaochen Yuan, Qiyuan Zhang, Chan-Tong Lam, Guoheng Huang
Journal of King Saud University-Computer and Information Sciences, vol. 36, Elsevier, 2024, p. 101932

Link
Cite

Cite

APA   Click to copy
Meng, B., Yuan, X., Zhang, Q., Lam, C.-T., & Huang, G. (2024). Encryption-then-embedding-based hybrid data hiding scheme for medical images. Journal of King Saud University-Computer and Information Sciences, 36, 101932.


Chicago/Turabian   Click to copy
Meng, Bowen, Xiaochen Yuan, Qiyuan Zhang, Chan-Tong Lam, and Guoheng Huang. “Encryption-Then-Embedding-Based Hybrid Data Hiding Scheme for Medical Images.” Journal of King Saud University-Computer and Information Sciences 36 (2024): 101932.


MLA   Click to copy
Meng, Bowen, et al. “Encryption-Then-Embedding-Based Hybrid Data Hiding Scheme for Medical Images.” Journal of King Saud University-Computer and Information Sciences, vol. 36, Elsevier, 2024, p. 101932.


BibTeX   Click to copy

@article{meng2024a,
  title = {Encryption-then-embedding-based hybrid data hiding scheme for medical images},
  year = {2024},
  journal = {Journal of King Saud University-Computer and Information Sciences},
  pages = {101932},
  publisher = {Elsevier},
  volume = {36},
  author = {Meng, Bowen and Yuan, Xiaochen and Zhang, Qiyuan and Lam, Chan-Tong and Huang, Guoheng}
}

 
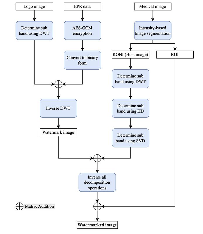
Abstract: The smart healthcare system plays a vital role in modern healthcare, facilitating the exchange of Electronic Patient Records (EPR), and improving medical care. Nevertheless, safeguarding the inherent security and confidentiality of EPR data persists as a formidable challenge. This issue demanding rigorous attention and innovative solutions. Digital watermarking safeguards the genuineness and integrity of digital images, and is widely employed. In medical imaging, it is vital to guarantee the confidentiality and security of patient data. In this paper, we propose an Encryption-Then-Embedding-Based data hiding scheme for medical images that combines cryptography and watermarking techniques. The proposed technique first encrypts the patient information using Advanced Encryption Standard-Galois/Counter Mode (AES-GCM) before embedding. The intensity-based image segmentation method is then used to select the Region of Non-interest (RONI) for embedding the encrypted patient information and the watermark using a Fused Transform-Based Method (FTBM). The experiments conducted in this study utilize a large dataset of medical data, The Cancer Genome Atlas Lung Adenocarcinoma Collection (TCGA-LUAD). The findings of this study demonstrate the efficacy of the proposed technique in safeguarding patient data while simultaneously preserving the quality of medical images. In comparison to existing techniques, the proposed approach demonstrates superior performance in terms of security, authenticity, and integrity.